发布日期:2024-10-31 14:00 点击次数:105
今年以来,国债深受投资者欢迎,无论是储蓄国债还是超长期特别国债的销售频频上演“日光”“秒空”的场景。
今日,2024年第三期和第四期储蓄国债(电子式)在银行渠道正式开售。券商中国记者今日一早获悉,国债在手机银行渠道的销售十分火爆。记者注意到,工商银行手机APP显示,2024年第三期和第四期储蓄国债(电子式)的电子银行渠道可销售额度分别在开售后2分钟、1分钟内显示为0。记者在国债开售半小时后查询其他多家银行手机APP,同样显示2024年第三期和第四期储蓄国债(电子式)已无法在该渠道购买。
另外,值得关注的是,30年期超长期特别国债也于近日完成第一次续发行招标,将从6月13日起与原发行部分400亿元合并上市交易。
储蓄国债端午节开卖
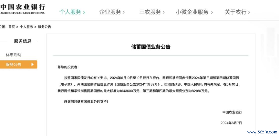
6月7日,农业银行等多家银行公告称,6月10日至19日,将售卖2024年第三期和第四期储蓄国债(电子式)。

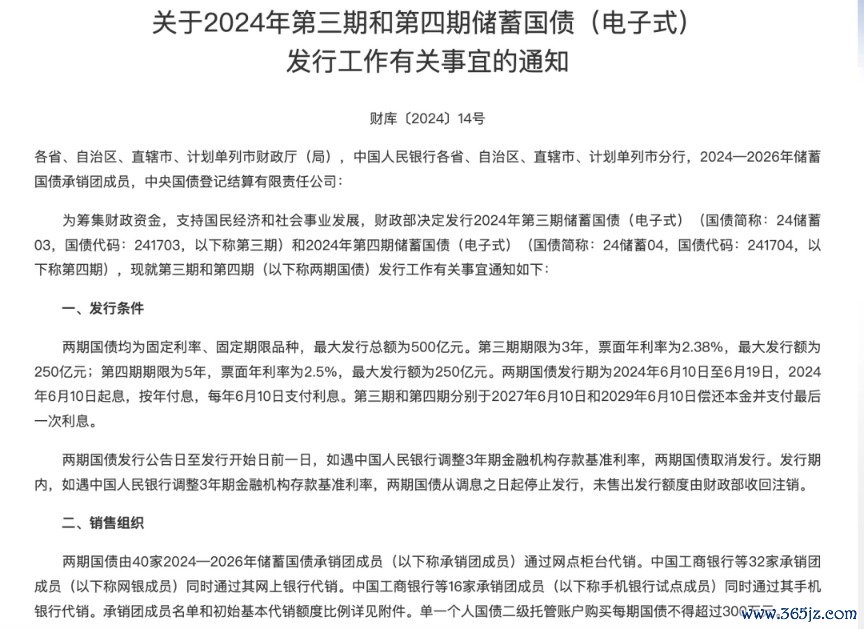
据了解,第三期国债和第四期国债均为固定利率、固定期限品种,最大发行额合计500亿元,两期最大发行额各250亿元。其中,第三期国债期限3年,票面年利率2.38%;第四期国债期限5年,票面年利率2.5%。

此次发售的两期国债发行期均从2024年6月10日起息,按年付息,每年6月10日支付利息。单一个人国债二级托管账户购买每期国债不得超过300万元。
6月10日,正值端午节假期,除线下柜台外,多家银行开启网银和掌银的同步代销,拓宽销售渠道。财政部公告显示,工行等32家网银成员同时通过网上银行代销;农行等16家手机银行试点成员同时通过其手机银行代销。
6月10日一早,券商中国记者了解到,手机银行渠道售卖情况十分火爆。工商银行手机APP显示,2024年第三期和第四期储蓄国债(电子式)的电子银行渠道可销售额度分别在开售后2分钟、1分钟内显示为0。

券商中国记者于开售半小时后查询中行、建行、招行等多家银行手机APP,同样显示2024年第三期和第四期储蓄国债(电子式)已无法在该渠道购买。
在线下销售方面。据券商中国记者多方了解,一些银行网点的销售额度并不固定,投资者若在线下购买,有可能需要银行工作人员帮忙刷新系统信息,查看是否有新增的可购买额度。
对此,银行工作人员解释,电子式国债不会将额度分配至线下网点,网点工作人员将在总行统一系统中帮投资者“抢购”。“当有其他网点投资者认购后未实际完成购买,系统刷新后就会显示有可购余额。”一银行工作人员告诉记者。
此外,值得注意的是,储蓄式国债的兑取对于持有时间有一定要求,否则将损失一定利息。
从第三期国债和第四期国债发行首日开始计算,投资者持有两期国债不满6个月提前兑取不计付利息,满6个月不满24个月按发行利率计息并扣除180天利息,满24个月不满36个月按发行利率计息并扣除90天利息;持有第四期国债满36个月不满60个月按发行利率计息并扣除60天利息。
30年期超长期特别国债再扩容
据悉,财政部已于7日第一次续发行2024年超长期特别国债(一期)(30年期),发行总额达450亿元。
本次续发行国债为30年期固定利率附息债,票面利率与之前发行的同期国债相同,为2.57%。续发行国债的起息日、兑付安排与之前发行的同期国债相同。本次续发行国债招标结束至6月11日进行分销,6月13日起与之前发行的同期国债合并上市交易。
“这次续发符合2024年超长期特别国债发行安排。”招联首席研究员董希淼告诉记者,按照计划,今年将发行1万亿超长期特别国债,首发、续发等滚动发行方式能够保证市场流动秩序。
按照此前财政部发布的2024年超长期特别国债发行安排,6月7日为今年超长期特别国债首次续发。而在6月14日,财政部将首次发行2024年超长期特别国债(三期)(50年期),招标发行总额350亿元。

董希淼表示,超长期特别国债由国家信用背书,具有较强的安全性,成为金融机构资产配置的重要标的。此前,包括农商银行在内的部分商业银行扩大债券投资,“大行放贷,小行买债”,债券投资收益成为银行收入的重要来源。
“目前存款利率处于下行通道杠杆配资炒股,购买超长期特别国债,可以在当前锁定利率,且半年付息一次,所以也成为个人投资者的重要投资选择。”董希淼认为,在该情况下,超长期特别国债上市交易后受到热捧,符合预期。